Page 219 - 循人中学行政手册Tsun Jin High School Administative Manual
P. 219
(三)所有学生须服从守卫查询,态度不得无礼,不得有所争辩。若有意见
可向训导处申诉。
五、司阍须知
(一)司阍须认真执行所指定之任务。
(二)司阍须服从校长、学校各主任所委派之临时协调守卫工作。
(三)司阍未经校方许可,不得私自离开岗位。
(四)司阍须忠于工作,不得对访客无礼或态度傲慢。
(五)司阍在工作时不得喝酒、抽烟及阅读。
(六)司阍工作时发生任何重要事件须立即向校方之管理人员报告,并将该事
记录后于第二天呈交学校主管人,不得私自处理。
(七)司阍工作条规:
1. 只准许粘贴本校发出的通行准证之董教职员车辆进入校园,没有通行准
证的车辆不被准许驶入校园。
2. 家长们欲接送子女,请把车子停放在校外等候,请勿将车子停在校门
口,以免阻碍交通。
3. 凡因事进入校园者,须在守卫处登录有关资料,并留下证件或驾驶执照
取得“访客证”佩戴,方可进入校园办事。
4. 家长如欲会见子女,请在守卫处办理登录手续后瓴取访客证后到训导处
联络,请勿私自到课室会面。
5. 谢绝任何推销活动。
6. 教职员有配带证件者无须登记即可准于进入校园。无配带证件者,须查
询教职员名表,并登记在案。
7. 学生之车辆等交通工具一概不能进入校园。经过批准的特定活动将给予例外。
8. 车辆于 7.00pm 后进出校园,不论是否有通行证,皆须登记其车号。必要
时可予检查。
9. 司阍在接替轮值时,若出现真空现象,每小时可扣除其两倍之时薪 (薪
金除时数)。
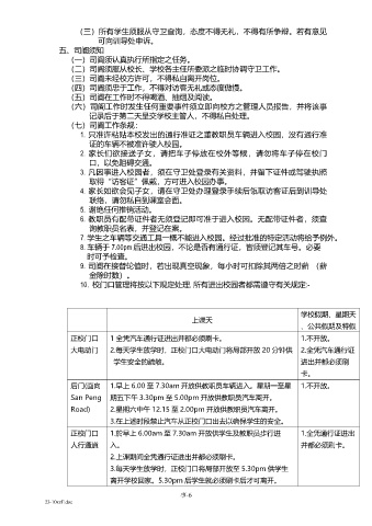
10. 校门口管理将按以下规定处理, 所有进出校园者都需遵守有关规定:-
学校假期、星期天
上课天
、公共假期及特假
正校门口 1 全凭汽车通行证进出并都必须刷卡。 1.不开放。
大电动门 2.每天学生放学时,正校门口大电动门将局部开放 20 分钟供 2.全凭汽车通行证
学生安全的疏散。 进出并都必须刷
卡。
后门(面向 1.早上 6.00 至 7.30am 开放供教职员车辆进入。星期一至星 1.不开放。
San Peng 期五下午 3.30pm 至 5.00pm 开放供教职员汽车离开。
Road) 2.星期六中午 12.15 至 2.00pm 开放供教职员汽车离开。
3.在上述时段禁止汽车从正校门口出去以确保学生的安全。
正校门口 1.於早上 6.00am 至 7.30am 开放供学生及教职员步行进 1.全凭通行证进出
人行通道 入。 并都必须刷卡。
2.上课期间全凭通行证进出并都必须刷卡。
3.每天学生放学时,正校门口将局部开放至 5.30pm 供学生
离开学校回家。5.30pm 后学生就必须刷卡后才可离开。
事-6
23-10xzF.doc

